12 年
手机商铺
公司新闻/正文
540 人阅读发布时间:2025-01-21 17:14
类风湿关节炎(Rheumatoid Arthritis, RA)是一种导致关节功能紊乱的炎症稳态失调疾病。在临床上,针对类风湿关节炎的药物主要着重于减轻局部炎症,而不考虑骨微环境的促成骨重塑。
2024年12月26日,同济大学医学院霍敏锋研究员和同济大学附属第十人民医院骨科副主任医师吴鹏合作在Advanced Materials期刊上发表了题为“Hydrolysis of 2D Nanosheets Reverses Rheumatoid Arthritis Through Anti-Inflammation and Osteogenesis”的研究论文,提出“二维纳米片原位水解治疗RA炎症和骨修复”新策略。该研究通过简单的水性剥离制备了2D层状二gui 化ca纳米片(CSNs),CSNs的水解产生抗氧化氢气(H2)、碱性氢氧化钙[Ca(OH)2]和二氧化硅(SiO2),在抗氧化、抗炎和促成骨方面发挥重要作用,比单独抗炎的治疗效果更好。这种新型的二维gui 化 ca纳米片可以同时实现高效的抗氧化抗炎和骨稳态的调控,遏制RA的疾病进程。

英文标题:
Hydrolysis of 2D Nanosheets Reverses Rheumatoid Arthritis Through Anti-Inflammation and Osteogenesis
中文标题:
水解2D纳米片通过抗炎和成骨逆转类风湿关节炎
发表期刊:
Advanced Materials(IF=27.4)
作者单位:
同济大学医学院、同济大学附属第十人民医院
使用Elabscience®的产品:
|
产品货号 |
产品名称 |
检测样本 |
|
Mouse IL-1β (Interleukin 1 Beta) ELISA Kit |
RAW 264.7细胞裂解液 |
|
|
Mouse IL-6 (Interleukin 6) ELISA Kit |
||
|
Mouse IL-10 (Interleukin 10) ELISA Kit |
||
|
Mouse TGF-β2 (Transforming Growth Factor Beta 2) ELISA Kit |
使用Pricella®的产品:
|
产品货号 |
产品名称 |
|
CL-0190 |
RAW 264.7 (小鼠单核巨噬细胞白血病细胞) |
类风湿性关节炎(RA)是一种慢性关节炎症疾病,可引起局部炎症、骨侵蚀,甚至关节畸形,影响了全球约0.5-1.0%的人口。值得注意的是,骨侵蚀是RA导致关节破坏引起患者致残致畸的主要因素。目前,临床上针对RA一般采用消炎疗法,主要有糖皮质激素类和非甾体抗炎药,以甲氨蝶呤为代表的经典抗风湿药物和单克隆抗体类药物。然而,这些药物不可避免地存在严重的毒副作用(如胃肠道出血和骨质疏松症等),且缺乏直接对关节骨修复的治疗。因此,设计和开发适用于RA综合治疗的新型安全药物和治疗策略迫在眉睫。
本研究首先通过水性剥离制备了二gui 化 ca纳米片(CSNs),并使用氢电极测定了CSNs的氢释放性能,同时评估了CSNs清除ROS和NO的能力。使用小鼠胚胎成骨细胞(MC3T3-E1)和小鼠巨噬细胞(RAW 264.7)诱导其分化,并通过共聚焦荧光显微镜和ELISA试剂盒来评估巨噬细胞的再极化,使用ALP试剂盒来检测成骨细胞的成骨活性,在倒置显微镜下观察成骨矿化结节以及使用染色试剂盒来观察阳性破骨细胞。之后,研究团队建立佐剂诱发小鼠和兔关节炎的模型(AIA),通过ELISA、免疫组化和免疫荧光实验评估CSNs对小鼠和兔关节炎的治疗效果。
01 制备二gui 化ca纳米片(CSNs),评估CSNs的氢释放能力和清除ROS和NO的能力
02 培养MC3T3-E1并诱导其分化为成熟成骨细胞,培养RAW 264.7并诱导其分化为M1巨噬细胞和M2巨噬细胞
03 评估成骨细胞的成骨活性,评估巨噬细胞的再极化及破骨细胞的活性与活力(观察阳性破骨细胞)
04 佐剂诱发关节炎(AIA)小鼠和兔模型
05 CSNs在小鼠关节炎模型上的治疗效果验证
06 CSNs在兔关节炎模型上的治疗效果验证
图1. 二gui 化ca纳米片的制备和结构表征
以块状二gui 化ca为原料,通过超声辅助剥离法制备二gui 化ca纳米片(CSNs),经透射电子显微镜(TEM)观察,CSNs大小均匀且分散良好,呈片状且边缘锋利。根据动态光散射(DLS)测定,CSNs的流体力学直径为286.2±9.7 nm,多分散指数(PDI)为0.382。此外,能量色散X射线光谱(EDX)和高角度环形暗场(HAADF)的图谱表明,CSNs由中Ca和Si两种元素组成。
图2. 二gui 化ca纳米片的水解及其产物表征
为了研究合成的CSNs在生理环境中的行为,首先在不同pH值(6.5、7.4和8.5)的磷酸盐缓冲液(PBS)中对CSN进行了评估,并对生成的产物进行了表征。实验结果表明,CSNs极易水解形成抗氧化的H2气体、碱性Ca(OH)2和无定形SiO2。
图3. 二gui 化ca纳米片的抗氧化和抗炎能力研究
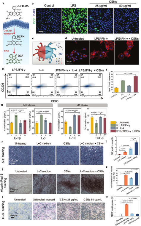
基于上述结果,研究了CSN体外抗炎、促骨生成和抗破骨细胞生成作用。ELISA实验结果表明,应用CSNs可降低M1巨噬细胞和M2巨噬细胞分泌的促炎细胞因子(IL-1β 和IL-6)的含量。同时,也说明了CSNs通过协调巨噬细胞的再极化,有效地消除了炎症。
图4. M1巨噬细胞再极化为M2巨噬细胞的分子机制研究
为了进一步验证CSNs缓解炎症机制的假设,研究采用了Western Blot来鉴定 p65、p38和FosB等蛋白的表达。与LPS/IFN-γ组相比,经LPS/IFN-γ + IL-4和LPS/IFN-γ + CSNs处理的细胞中这些蛋白的表达量较低,验证了NFB和MAPK信号通路在CSNs 引导的抗炎过程中的关键作用。
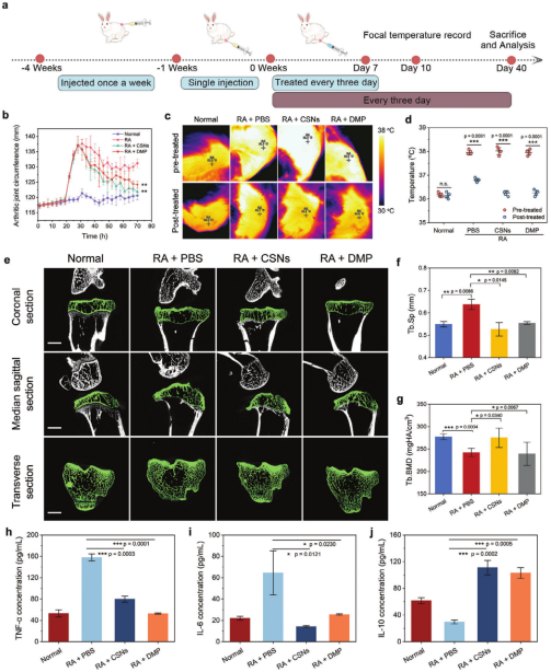
图5. 二gui 化ca纳米片在小鼠关节炎模型上的治疗效果验证
进一步地研究了CSNs对AIA小鼠的抗关节炎作用,实验结果表明,CSNs显示出显著的抗关节炎作用,通过减轻关节肿胀、促进骨微观结构恢复和调节细胞因子水平,可能超过传统临床药物如地塞米松磷酸钠的效果。
图6. 二gui 化ca纳米片在兔关节炎模型上的治疗效果验证
CSNs在AIA兔模型中显示出强大的抗关节炎作用,能够减轻关节肿胀、促进软骨修复,并通过抗炎和释放生物矿化物质逆转类风湿性关节炎的症状。
图7. 二gui化钙纳米片通过抗炎、抗破骨和促成骨作用逆转类风湿性关节炎示意图
该研究通过简单的水性剥离制备了2D层状二gui 化 钙纳米片(CSNs),CSNs的水解产物在抗氧化、抗炎和促成骨方面发挥重要作用。该研究团队在AIA小鼠和兔模型中评估了CSNs对RA的治疗效果。关节内给药显著减轻了RA的整体病理学。CSNs的炎症调节主要依赖于M1型巨噬细胞向抗炎M2型的再极化,以减少炎性细胞因子。与用临床批准的地塞米松治疗的关节炎动物相比,在CSNs治疗的关节炎动物中也观察到了关节恢复。从机制上来说,CSNs下调MAPK和NF-κB信号通路,协调免疫调节和关节炎进展,为临床提供了有效、生物相容的RA治疗方法。